行业白皮书
API 与应用系统安全审计系统产品白皮书
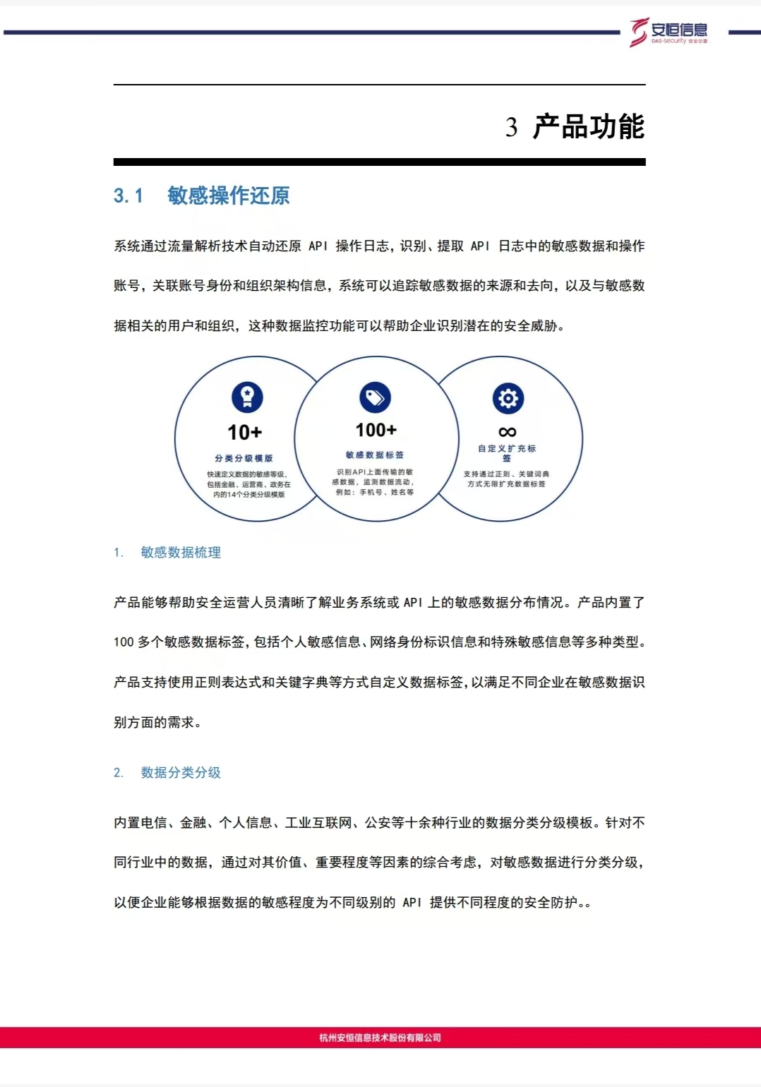
API 风险监测系统是一款帮助企事业单位实现对核心机密数据的保护和管理的专业型数据安全产品。产品以流量解析还原和敏感数据识别打标为基础,帮助企事业自动识别梳理 API 以及业务系统用户,可自动检测API 上存在的脆弱性,防止发生机密数据因 API 自身脆弱性造成的数据泄漏事件产生,并且系统可对各种违规使用数据行为进行监控告警,防止企事业核心数据以违反安全策略规定的方式流出。
当数据泄漏事件发生时,系统支持快速对数据泄漏事件进行溯源分析,可帮助企事业快速定位泄漏源同时评估事件影响面大小。适用于政府、金融、运营商、公安、电力能源、税务、工商、社保、交通、卫生、教育、电子商务及各企事业单位等领域。

AI+安全
数据安全
数据基础设施
态势感知
云安全
基础安全
终端安全
商用密码
软件供应链安全
网络空间靶场
工业互联网安全
物联网安全










安全托管服务
运营管理服务














