金年会|金年会·jinnian(金字招牌)诚信至上金年会

数字经济的安全基石

申请试用

产品&服务

首页 > 资源中心 > 资料下载 > 产品&服务 > 正文

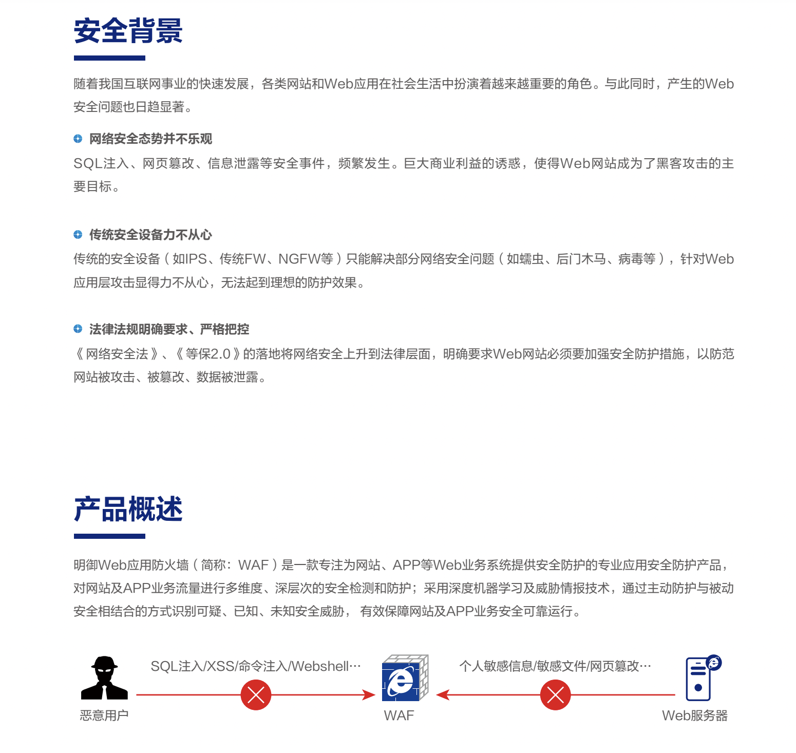
明御®Web应用防火墙

金年会|金年会·jinnian(金字招牌)诚信至上 />

金年会|金年会·jinnian(金字招牌)诚信至上 />

金年会|金年会·jinnian(金字招牌)诚信至上 />

金年会|金年会·jinnian(金字招牌)诚信至上 />

客服在线咨询入口,期待与您交流

线上咨询
金年会|金年会·jinnian(金字招牌)诚信至上

咨询电话:400-6059-110

产品试用

即刻预约免费试用,我们将在24小时内联系您

微信咨询
安恒信息联系方式
金年会